L'Office du bilinguisme, de la législation et des ressources (OBLR) est le centre de compétences pour les prestations linguistiques telles que la traduction et la terminologie. Il est responsable des questions liées au bilinguisme et soutient la Délégation du Conseil-exécutif pour les affaires jurassiennes. Il est en outre responsable du suivi législatif, de la publication des actes législatifs et des ressources : finances, administration de l’Hôtel du gouvernement et Centrale d'achat cantonale des fournitures et des imprimés.
Tâches et prestations
L’Office du bilinguisme, de la législation et des ressources est
- le centre de compétences pour les prestations linguistiques destinées à l’administration, au Conseil-exécutif et au Grand Conseil (traduction, interprétation, terminologie, assurance-qualité) ;
- responsable administratif des dossiers concernant le bilinguisme et les affaires jurassiennes ;
- responsable du suivi législatif et de la publication des actes législatifs ;
- responsable de la Centrale d’achat cantonale des fournitures et des imprimés (service postal, achat de fournitures et d’imprimés, coursier) ;
- responsable de la planification intégrée des tâches et des ressources au sein de la Chancellerie d’État et du soutien aux offices, finances et comptabilité (controlling inclus) de la CHA et des autorités comprises ;
- responsable de l’administration de l’Hôtel du gouvernement et du bon fonctionnement de celui-ci et du service des huissiers ;
- responsable de la conciergerie, de l’achat de mobilier et de l’entretien des bâtiments.
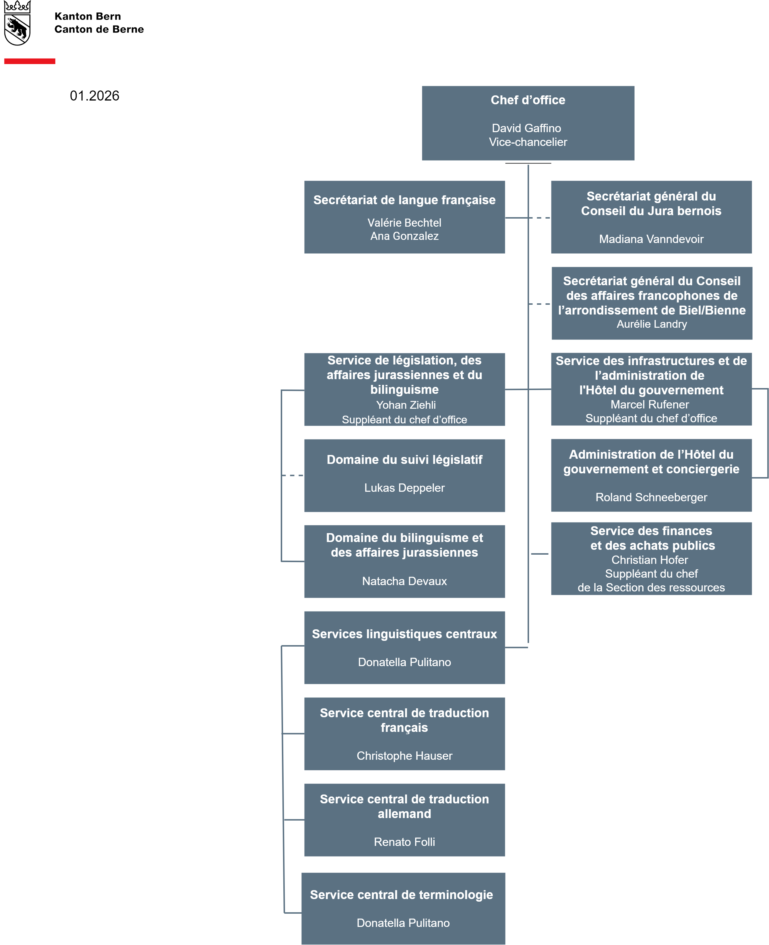
Direction

David Gaffino
Chef de l’Office du bilinguisme, de la législation et des ressources (OBLR) et vice-chancelier
+41 31 633 75 46
david.gaffino@be.ch
Yohan Ziehli
Suppléant du chef de l'OBLR et chef du service de législation, des affaires jurassiennes et du bilinguisme (LJB)
+41 31 635 39 52
yohan.ziehli@be.ch
Marcel Rufener
Suppléant du chef de l'OBLR et chef de la Section des ressources (RE)
+41 31 633 75 40
marcel.rufener@be.ch
Organigramme

Formulaire de contact
Nous répondons volontiers à vos remarques ou questions.
Bases légales
- Constitution fédérale de la Confédération suisse du 18 avril 1999 (Cst ; RS 101), articles 54, 55 et 56
- Loi fédérale du 21 mars 1997 sur l’organisation du gouvernement et de l’administration (LOGA ; RS 172.010), articles 61b, 61c et 62
- Loi fédérale du 6 octobre 2006 sur la politique régionale (RS 901.0)
- Constitution du canton de Berne du 6 juin 1993 (ConstC ; RSB 101.1), article 4 à 6, 15, 54 et 92 alinéa 3
- Loi du 13 septembre 2004 sur le statut particulier du Jura bernois et sur la minorité francophone du district bilingue de Bienne (Loi sur le statut particulier, LStP ; RSB 102.1)
- Loi du 2 novembre 1993 sur l’information du public (Loi sur l’information, LIn ; RSB 107.1)
- Loi du 7 mars 2022 sur l’administration numérique (LAN ; RSB 109.1)
- Loi du 20 juin 1995 sur l’organisation du Conseil-exécutif et de l’administration (Loi d’organisation, LOCA ; RSB 152.01)
- Loi du 23 mai 1989 sur la procédure et la juridiction administratives (LPJA ; RSB 155.21)
- Loi du 15 juin 2022 sur les finances (LFin ; RSB 620.0)
- Loi du 8 juin 2021 concernant l’adhésion à l’accord intercantonal sur les marchés publics (LAIMP ; RSB 731.2)
- Ordonnance du 2 novembre 2005 sur le statut particulier du Jura bernois et sur la minorité francophone du district bilingue de Bienne (Ordonnance sur le statut particulier, OStP ; RSB 102.111)
- Ordonnance du 26 octobre 1994 sur l’information du public (Ordonnance sur l’information, OIn ; RSB 107.111)
- Ordonnance du 11 janvier 2023 sur l’administration numérique (OAN ; RSB 109.111)
- Ordonnance du 21 décembre 2022 sur les procédures de consultation et de corapport (OPC ; RSB 152.025)
- Ordonnance du 13 mars 2013 sur la classification, la publication et l’archivage des documents relatifs aux affaires du Conseil-exécutif (Ordonnance sur la classification, OCACE ; RSB 152.17)
- Ordonnance du 18 octobre 1995 sur l’organisation et les tâches de la Chancellerie d’État (Ordonnance d’organisation CHA, OO CHA ; RSB 152.211), article 12a
- Ordonnance du 16 novembre 2022 sur les finances (OFin ; RSB 621.1)
- Ordonnance du 17 novembre 2021 concernant l'accord intercantonal sur les marchés publics (OAIMP ; RSB 731.21)
- Accord intercantonal du 15 novembre 2019 sur les marchés publics (AIMP 2019 ; RSB 731.2-1)